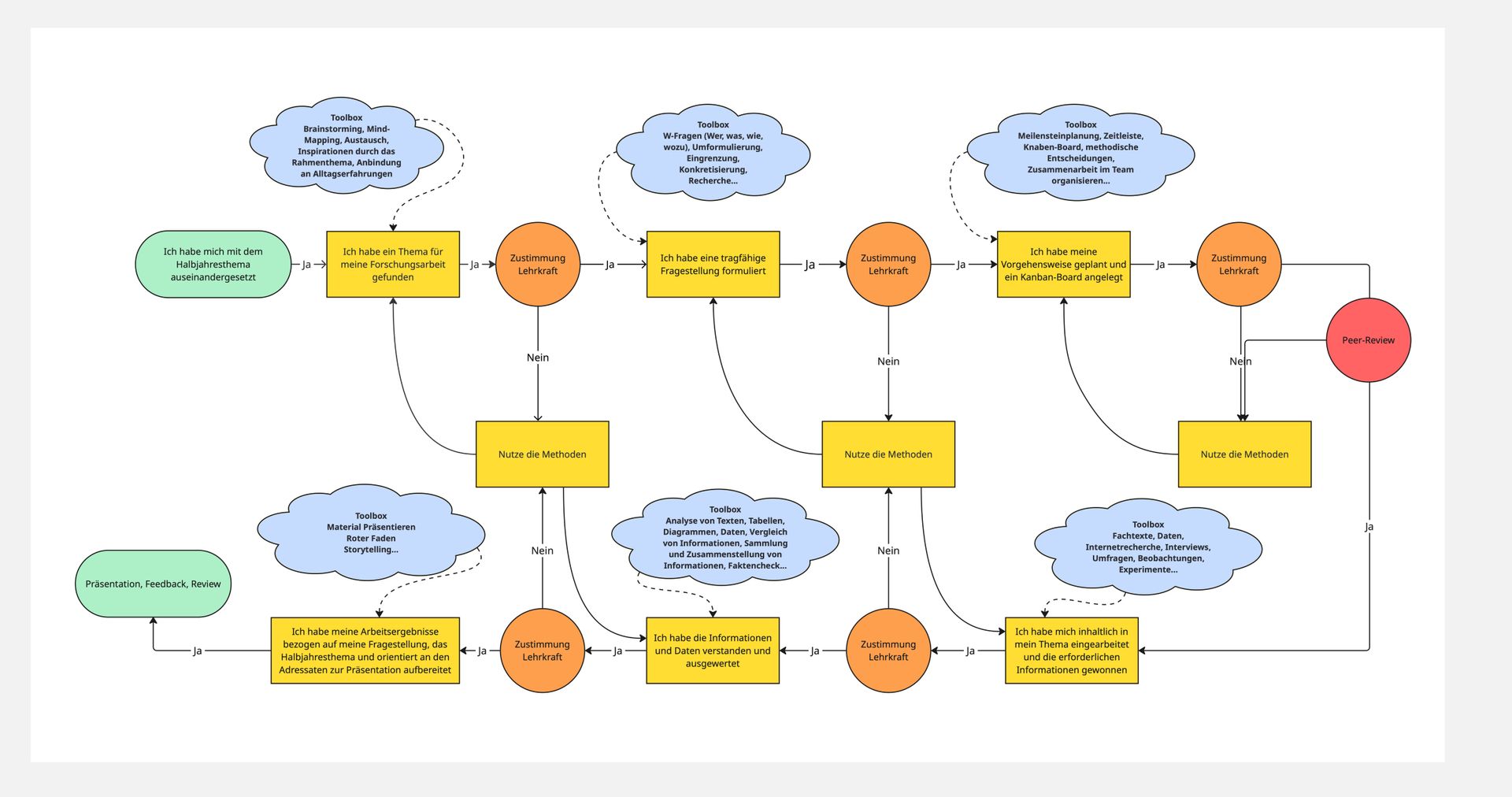
Was ist das?
Die PBL-Roadmap oder die PBL-Landscape hilft euch als Gruppe die aktuelle Phase eurer Projektarbeit zu visualisieren und euch gleichzeitig Klarheit darüber zu verschaffen, mit welcher Zielsetzung ihr aktuelle an eurem Forschungsvorhaben arbeitet. Innerhalb der Lerngruppe könnt ihr und auch die begleitende Lehrkraft sehen, woran andere Gruppen aktuell arbeiten, und könnt euch ggf. untereinander austauschen.
Wie?
Ihr überlegt in jeder PBL-Sitzung, in welcher Phase der Projektarbeit ihr euch aktuell befindet und was eure nächsten Schritte sind. Entsprechend markiert ihr diesen Stand auf dem groß ausgedruckten Plakat im Klassenraum, indem ihr den mit euren Namen beschrifteten Magnet auf dem Plakat positioniert.
Beispiel
Diese Seite befindet sich im Aufbau. Hast du die Methode eingesetzt und gute Erfahrungen gemacht, die du teilen möchtest? Dann schicke deiner PBL-Lehrkraft ein Bild von deiner Umsetzung und kommentiere diese gern auch für den Verweis auf die "Lifehacks" zur Methode (s.u.).
Sonstige Infos zu dem Thema findet ihr...
Ähnliches in der Toolbox
Verweis auf XY
Mehr Infos unter
Website XY
Das sagen eure Mitschüler:innen
Verweis auf LIFEHACKS der Mitschüler:innen



